技术标准
首页 > 技术标准 > 技术汇编
消防车道景观设计教程
发布时间:6/14/2016 12:09:25 PM  浏览次数:7785  所属分类:技术汇编

 消防车道是消防人员实施营救和被困人员疏散的通道,住宅小区来说,从室内到地面的楼梯,小区内到外面公路的道路都属于消防通道。

    如何在不违反消防规定的基础上对消防车道周边的景观进行设计,从而提升小区的一个整体品质。

 

1、设计基本要求



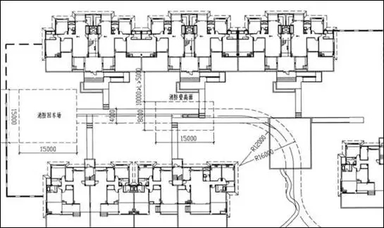
1.消防车道不应小于4m宽,转弯半径内径12m,外径16m。消防车道最大坡度8%

2.高层民用建筑的周围,应设环形消防车道。当设环形车道有困难时,可沿高层民用建筑的两个长边设置消防车道。

3.消防车道距高层建筑外墙宜大于5m,消防车道上空4m以下范围内不应有障碍物。

4.尽端式消防车道应设回车场,回车场不宜小于15mx15m,大型回车场不宜小于18mx18m消防登高面不小于8mx15m



2、设计控制要点

1.位于地库顶板上的消防通行区域应核算加强结构配筋,若调整超出加强范围,需重新验算荷载或重新配筋。

2.消防车道转弯半径不应更改,可采用设置平道牙铺设隐形路面解决。

 3.消防回车场轮廓及尺寸各地规定不一。一般常用18mx18m15mx15m,正方形或四边形(如梯形或其它异形),不应用12mx12m,不宜采用回车道(报建不易通过),不宜采用圆形。

 4.主要行车道(含消防车道)的坡度不应随意更改。各地坡度要求可能各不相同,园路人行道等可根据需要调整。

 


3、设计常见问题

1.私自随意修改消防通道走向,导致消防报建不过,严重时验收不过或造成安全隐患。

2.违反规范要求,在消防通道净宽内设置了影响消防车通行转弯的高出地面的障碍物,例如灯具、园林小品、构筑物等。

 3.消防登高面一侧种植高大乔木或影响登高的廊亭灯柱等(一般界定4m以上为高大乔木),导致消防验收不过。

4.消防登高面一侧擅自增加地面停车位。一味追求甲方要求的车位数,导致防火间距不够,且给登高施救带来不便。

 


4、景观设计方式

1.回车场地的利用

 回车场不宜小于15m×15m,可运用卵石和石材相结合,增加了趣味性。放置可移动的小品,不影响将来消防车的通行。



 2.隐形消防车道的打造

1)既保证了正常使用消防车道,又改善了平日视觉上的景观效果。

2)隐形消防车道上布置曲线优美的园路,效果美观。

3)用草坪预留出隐形消防道,但是空间过于拘泥于形式,效果呆板。

4)采用植草砖铺设隐形消防车道,即使没有辗压也无法长成自然草坪形态,效果难把控需慎用。



5)隐蔽式车道,在4m幅宽的消防车道内种植不妨碍消防车通过的草坪、花卉。

6)在4m幅宽的消防车道内种植不妨碍消防车通行的草坪、花卉。

7)植草格作为隐形消防车道的设计,覆绿率可达95%以上,重量轻,易于安装,维护方便,车行人走都安全。